AI
our blog
Create Your Custom Database: A Step-by-Step Guide for CTOs

Overview
The article delivers an authoritative step-by-step guide for CTOs on creating a custom database that meets specific business needs. It underscores the critical importance of engaging stakeholders and defining use cases. Furthermore, it outlines a methodical process that includes:
- Selecting the appropriate database management system
- Designing the schema
- Troubleshooting common issues
This approach ensures that the database effectively supports organizational goals, ultimately driving success.
Introduction
Custom databases have emerged as essential tools for organizations aiming to meet specific operational needs. They offer a level of flexibility and control that generic solutions simply cannot provide. This guide delves into the intricacies of creating a custom database, presenting a structured approach that empowers CTOs to tailor their systems for optimal performance and security.
However, as businesses increasingly rely on data-driven decisions, challenges may arise in the development process. What obstacles might be encountered, and how can they be effectively navigated to ensure a successful implementation?
Understand the Basics of Custom Databases
Custom database systems represent tailored solutions designed to address specific business needs, distinguishing them from generic off-the-shelf options. They provide enhanced flexibility, scalability, and control over information management. The key benefits are as follows:
- Customization: Adapt the database structure to align with unique business processes.
- Scalability: Seamlessly adjust to increasing data demands without extensive overhauls.
- Enhanced Security: Implement targeted security measures that meet specific business requirements.
Understanding these fundamentals is crucial for CTOs, as it underscores the significance of investing in a custom database solution for their organization.

Identify Requirements and Objectives for Your Database
To effectively identify the requirements and objectives for your custom database, it is imperative to follow these essential steps:
-
Engage Stakeholders: Initiate discussions and workshops with key stakeholders to gather valuable insights into their requirements and expectations. As Radi, a data analyst, observes, "Information is indeed everywhere, and those who know how to manage it are in a very influential position." Understanding stakeholder requirements is crucial to ensuring that the system aligns with their expectations.
-
Define Use Cases: Clearly outline specific scenarios in which the system will be utilized, including information entry, retrieval, and reporting. This clarity aids in aligning the database functionalities with user expectations. As Sherlock Holmes wisely noted, theories without evidence are simply assumptions, underscoring the importance of evidence-based decision-making in this phase.
-
Prioritize Requirements: Rank the identified requirements based on their significance to business objectives and user needs. Companies that integrate stakeholder feedback into product development have observed a 30% higher adoption rate, highlighting the critical role of prioritization in achieving successful implementation.
-
Document Everything: Create a comprehensive requirements document that serves as a reference throughout the development process. Effective documentation is vital, as it ensures that all stakeholders remain aligned and that the project stays on track. Moreover, ensuring data quality during this phase is essential for effective system development.
By thoroughly understanding and documenting the requirements, you can ensure that the system will effectively support your organization’s operations and drive business success.

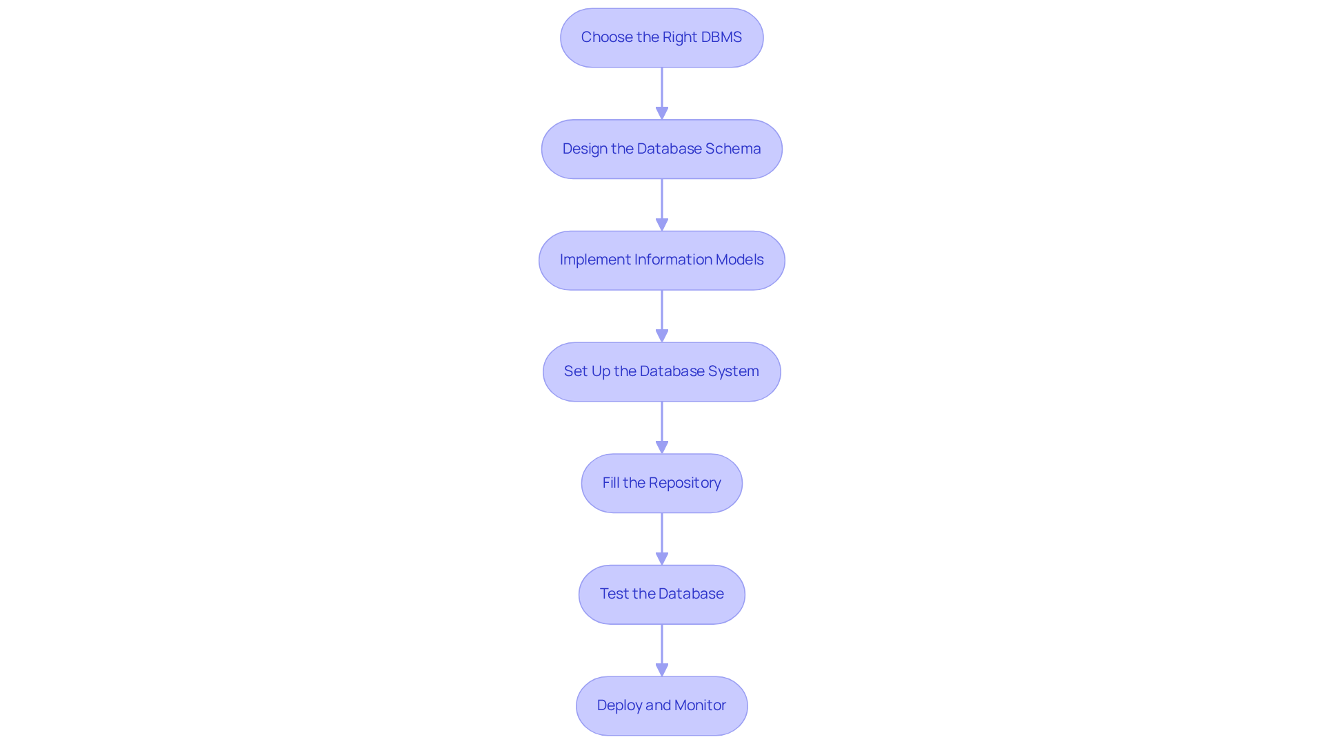
Build Your Custom Database: Step-by-Step Process
Creating a tailored database demands a methodical strategy to ensure it meets organizational requirements efficiently. Here’s a step-by-step guide:
-
Choose the Right Database Management System (DBMS): Selecting a DBMS that aligns with your specific requirements is crucial. Choices such as MySQL, PostgreSQL, and MongoDB each provide distinct benefits based on your information structure and access needs. According to James Gray from the Office of Preconstruction, Construction and Pavements, selecting the appropriate DBMS significantly influences the effectiveness of information management in projects.
-
Design the Database Schema: A well-structured schema is foundational. It defines the database's architecture, including tables, fields, and relationships. Utilizing visualization tools such as MySQL Workbench or ERDPlus can facilitate this process, allowing for clearer representation and planning. Optimal methods in schema design, such as normalization, can improve information integrity and performance, as evidenced by various case studies.
-
Implement Information Models: Create information models that precisely represent how information will be stored, accessed, and manipulated. This step is critical for ensuring that the system can manage the intended operations efficiently. Statistics indicate that efficient information modeling can decrease retrieval times by as much as 30%.
-
Set Up the Database System: After choosing your DBMS, install it and establish the data repository according to the designed schema. This setup phase is essential for creating a strong foundation for your information.
-
Fill the Repository: Import current information or generate new entries to complete your repository. This step ensures that your data storage system is prepared for practical applications and testing. A case study from the Oregon Department of Transportation highlights the importance of accurate data population for effective project management.
-
Test the Database: Conduct comprehensive testing to verify that all functionalities operate as intended. Performance metrics should also be assessed to ensure the system meets operational expectations. Testing can reveal potential issues that, if addressed early, can save organizations significant time and resources.
-
Deploy and Monitor: Once testing is complete, launch the data storage system for use. Deploy monitoring tools to observe outcomes and usage, enabling continuous optimization and modifications as needed. Ongoing oversight is crucial for sustaining data system efficiency and ensuring it aligns with changing organizational requirements.
By following these steps, you can create a custom database that not only meets your organization’s needs but also supports future growth and scalability. Efficient data structure design is backed by best practices, such as normalization and indexing, which can greatly improve efficiency and data integrity.

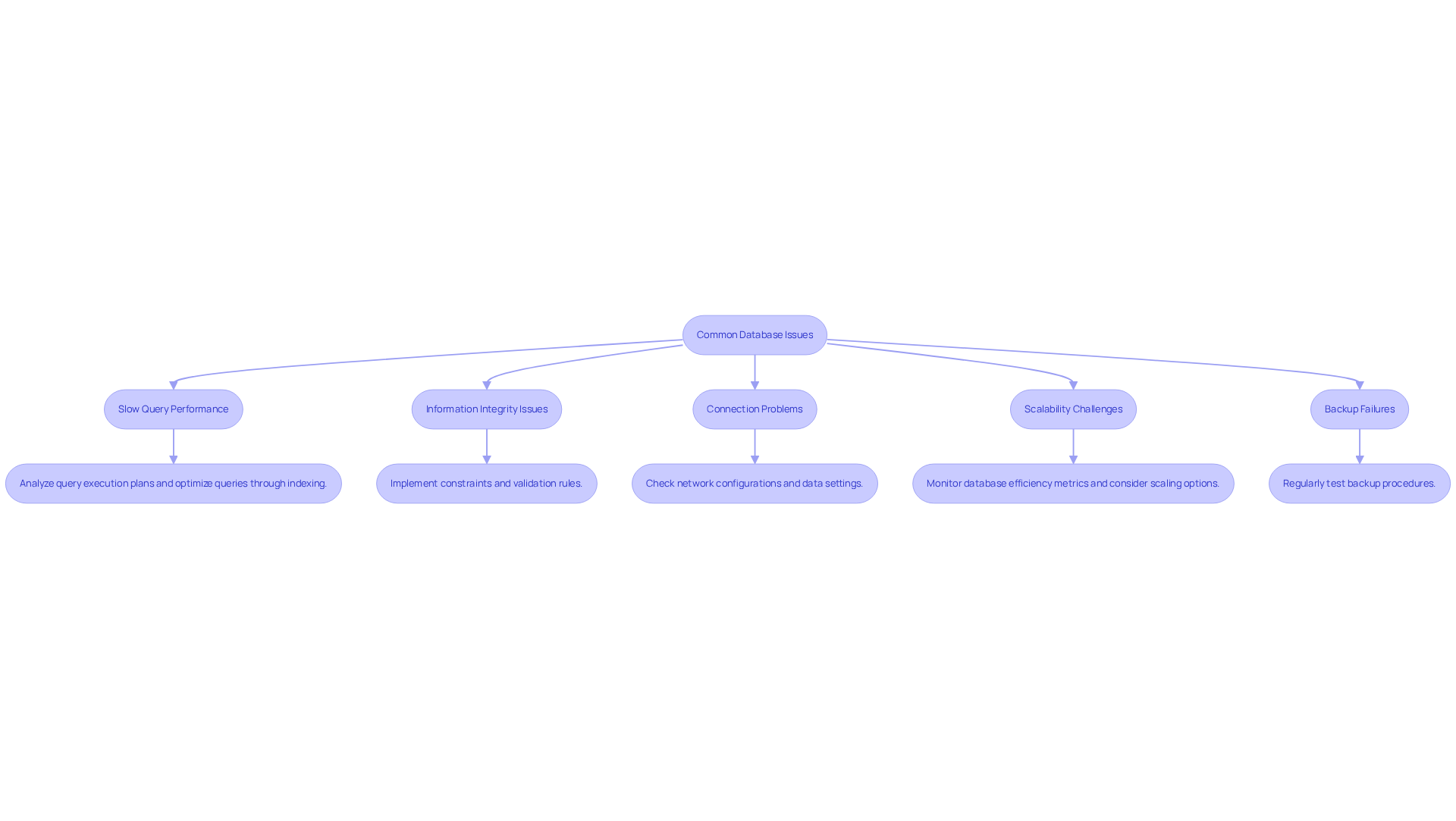
Troubleshoot Common Issues in Database Development
Frequent challenges in data management significantly impact efficiency and user satisfaction. Here are essential troubleshooting tips to enhance your database's reliability:
-
Slow Query Performance: Analyzing query execution plans is vital to identify bottlenecks. By optimizing queries through indexing frequently accessed fields, significant improvements in efficiency can be achieved. Statistics indicate that poorly optimized queries can lead to a 30% reduction in application efficiency. Moreover, companies risk losing up to $5.2 million in revenue due to unutilized information, underscoring the importance of enhancing query performance.
-
Information Integrity Issues: Implementing constraints and validation rules is crucial for maintaining accuracy and consistency. Companies like Microsoft have successfully tackled information integrity challenges by instituting stringent validation protocols, resulting in improved reliability. As Peter Sondergaard aptly states, "data is useless until it’s mined and handled in the right way," which highlights the necessity for effective data management.
-
Connection Problems: To tackle connectivity issues, it is essential to check network configurations and data settings. Consistent monitoring can prevent disruptions that affect user access and application efficiency.
-
Scalability Challenges: It is important to closely monitor database efficiency metrics. Organizations should consider scaling options such as sharding or upgrading hardware to manage increasing information volumes effectively. Proactively addressing scalability can help organizations avoid performance degradation as user demand rises.
-
Backup Failures: Regular testing of backup procedures is essential to ensure data can be restored in the event of a failure. A robust backup strategy can avert significant data loss, which could cost businesses millions in recovery efforts.
By proactively addressing these common issues, you can ensure a reliable and high-performing custom database, which ultimately enhances user satisfaction and operational efficiency.

Conclusion
Creating a custom database transcends mere technicality; it is a strategic initiative that enables organizations to tailor their information management systems to address unique business demands. The benefits of customization, scalability, and enhanced security highlight the necessity of investing in bespoke solutions that align with specific operational goals. For CTOs, grasping these elements is essential for navigating the complexities of database development.
This guide outlines crucial steps, ranging from identifying requirements and objectives to building and troubleshooting a custom database. Engaging stakeholders, defining use cases, and prioritizing needs are foundational actions that culminate in a robust design and implementation process. Furthermore, addressing common challenges such as slow query performance and information integrity ensures a reliable and efficient system capable of adapting to evolving organizational needs.
Ultimately, the creation of a custom database represents an opportunity for businesses to enhance their operational efficiency and data management capabilities. By adhering to best practices and maintaining a proactive approach to troubleshooting, organizations can unlock the full potential of their data, driving informed decision-making and fostering growth. Embracing this approach not only positions companies for present success but also equips them for the future landscape of data management.



.png)




